How to Create a Product Prototype in India: Complete 2026 Guide
February 9, 2026 • Cracent
Introduction
India has emerged as a global hub for innovation and product development, offering entrepreneurs and startups an unprecedented opportunity to transform their ideas into tangible prototypes. With world-class facilities like T-Works in Hyderabad, a thriving ecosystem of design consultancies, and cost-effective manufacturing capabilities, India provides all the resources needed to create professional product prototypes. ‘Whether you're a first-time inventor, an established business looking to diversify, or a startup seeking to validate your concept, this comprehensive guide will walk you through every step of creating a product prototype in India. From initial concept validation to final production-ready models, we'll cover the processes, costs, facilities, and best practices that will help you succeed in India's dynamic prototyping landscape.
Table of Contents
1. Understanding Product Prototyping
2. The Complete Prototyping Process in India
3. Types of Prototypes and When to Use Them
4. Protecting Your Intellectual Property in India
5. Top Prototyping Facilities and Services in India
6. Cost Breakdown: Budgeting for Your Prototype
7. Step-by-Step Guide to Creating Your Prototype
8. Common Challenges and How to Overcome Them
9. From Prototype to Production
10. Success Stories and Case Studies
1. Understanding Product Prototyping
What is a Product Prototype?
A product prototype is a preliminary model or representation of your product idea that allows you to test, validate,and refine your concept before investing in full-scale production. Think of it as a bridge between your abstract ideaand a market-ready product. Prototypes can range from simple paper mockups to fully functional models that closely resemble the final product.
In India's context, prototyping has become increasingly sophisticated and accessible. The government's 'Make inIndia' and 'Startup India' initiatives have significantly boosted the prototyping infrastructure, making it easier thanever for innovators to bring their ideas to life without breaking the bank.
Why Prototyping is Critical for Success
Creating a prototype isn't just a recommended step—it's essential for product success. Here's why:
Risk Mitigation: Prototypes help you identify design flaws, functionality issues, and manufacturing challenges early in the development process, potentially saving lakhs of rupees in production costs. Studies show that fixing a design flaw during prototyping costs 10-100 times less than fixing it after production begins.
User Validation: Testing with real users provides invaluable feedback. In India's diverse market, user testing becomes even more critical as you need to ensure your product resonates across different demographics, languages, and cultural contexts.
Investor Confidence: Indian investors, whether angel investors or venture capitalists, want to see tangible proof of concept. A working prototype dramatically increases your chances of securing funding. According to data from NASSCOM, startups with functional prototypes are 3x more likely to receive seed funding.
Manufacturing Feasibility: Working with Indian manufacturers requires clear specifications. A prototype helps you communicate your vision effectively and get accurate quotes for production costs.
The Indian Prototyping Advantage
India offers several unique advantages for prototype development:
- Cost-Effectiveness: Prototyping in India typically costs 40-60% less than in Western countries, with quality standards matching international benchmarks.
- Skilled Talent Pool: India has one of the world's largest populations of engineers and designers, with expertise spanning mechanical, electrical, electronics, and software domains.
- Government Support: Schemes like SIPP (Startups Intellectual Property Protection) provide financial assistance for patent filing, while facilities like T-Works offer subsidized access to advanced prototyping equipment.
- Rapid Turnaround: India's competitive landscape has driven prototyping services to offer quick turnaround times, with some facilities delivering simple prototypes within 48-72 hours.
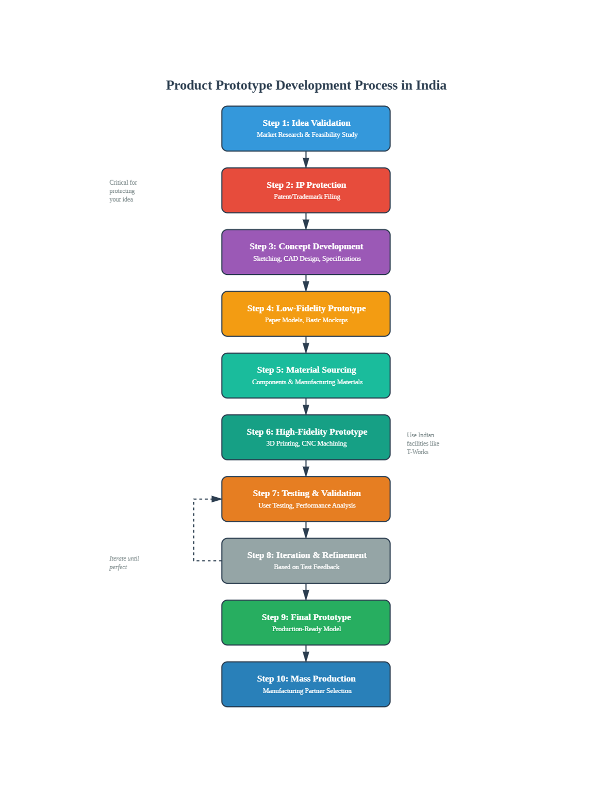
2. The Complete Prototyping Process in India
The product prototyping journey in India follows a structured 10-step process. Understanding each phase helps you plan better, allocate resources efficiently, and avoid common pitfalls.

Step 1: Idea Validation and Market Research
Before spending a single rupee on prototyping, validate that your idea solves a real problem. In India, this involves:
- Conducting market research to understand your target audience's pain points
- Analyzing competitors: both domestic and international players
- Studying similar products on platforms like Amazon India, Flipkart, and IndiaMART
- Engaging with potential customers through surveys, focus groups, or online communities
Tools and platforms available in India: Google Trends India, SurveyMonkey, LocalCircles for Indian consumer insights, and industry reports from organizations like IBEF and NASSCOM.
Step 2: Intellectual Property Protection
This is a critical step that many Indian entrepreneurs overlook. Before sharing your idea with manufacturers, designers, or even potential partners, protect your intellectual property. India's IP framework is robust, but you must take proactive steps.
Under the Patents Act, 1970 (amended in 2005), you can protect your invention if it meets three criteria: novelty, inventive step, and industrial applicability. Note that in India, you cannot patent an idea—only an invention with concrete specifications can be patented.
For startups, the government's SIPP scheme covers the entire cost of facilitator fees for patent filing. The process typically involves: filing a provisional patent (cost: ₹1,600 for startups), developing your prototype and specifications within 12 months, and filing a complete patent application (cost: ₹4,000 for startups).
Step 3: Concept Development and Design
Transform your validated idea into concrete specifications. This phase involves creating detailed sketches, CADmodels, and technical specifications.
For physical products, you'll need: 2D technical drawings showing dimensions and materials, 3D CAD models(using SolidWorks, Fusion 360, or Onshape), bill of materials (BOM) listing every component, and design for manufacturability (DFM) considerations.
For digital products or apps: wireframes and user flow diagrams, UI/UX mockups, functional specifications, andtechnology stack decisions.
Indian design firms like Ticket Design (Pune) and Obii Kriationz can help with this phase, with costs ranging from ₹25,000 to ₹2,00,000 depending on complexity.
Steps 4-10: From Low-Fidelity to Mass Production
The remaining steps involve progressively refining your prototype: creating simple mockups for early feedback (Step 4), sourcing materials from Indian suppliers (Step 5), building functional high-fidelity prototypes using 3D printing or CNC machining (Step 6), conducting rigorous user and performance testing (Step 7), iterating based on feedback (Step 8), finalizing a production-ready prototype (Step 9), and partnering with manufacturers for massproduction (Step 10).
Each step builds upon the previous one, creating a comprehensive development pathway that minimizes risk while maximizing learning.
3. Types of Prototypes and When to Use Them
Not all prototypes are created equal. Understanding the three main categories—low-fidelity, high-fidelity, and virtual prototypes—helps you choose the right approach for your stage of development.

Low-Fidelity Prototypes: Your Starting Point
Low-fidelity prototypes are simple, inexpensive representations that focus on basic functionality rather than aesthetics. In India, these typically cost between ₹500 to ₹5,000 and can be created within 1-3 days.
Common methods include paper sketches and cardboard models for physical products, foam core prototypes for testing form and size, basic wireframes for digital products, and storyboards to visualize user journeys.
Use low-fi prototypes when you're in the early brainstorming phase, need to test multiple concepts quickly, want to gather initial team or user feedback, or have budget constraints. These prototypes excel at rapid iteration-you can create and test five different designs in the time it takes to 3D print one high-fidelity version.
High-Fidelity Prototypes: The Real Deal
High-fidelity prototypes closely resemble the final product in appearance, functionality, and materials. These are essential for user testing, investor presentations, and manufacturer communication.
Technologies available in India include 3D printing with FDM (Fused Deposition Modeling) costing ₹50-150 per hour, SLA (Stereolithography) at ₹150-300 per hour, and SLS (Selective Laser Sintering) at ₹300-500 per hour.
CNC machining costs ₹1,000-3,000 per hour depending on complexity. Vacuum casting for low-volume production runs ₹15,000-50,000 per mold. Injection molding for pilot production starts at ₹50,000 for simple molds.
Leading facilities in India like T-Works in Hyderabad provide subsidized access to these technologies. Private service providers like IndiaCADworks, Efiltek, and Syrma SGS offer end-to-end prototyping services
Virtual and Digital Prototypes: The Modern Approach
Virtual prototyping uses CAD software and digital simulations to create detailed 3D models. This approach is particularly cost-effective and fast, with typical costs ranging from ₹10,000 to ₹50,000.
Popular tools accessible in India include SolidWorks for mechanical design, Fusion 360 with free licenses for startups, Onshape as a cloud-based CAD platform, and for digital products, Figma and Adobe XD for UI/UX prototyping.
Virtual prototypes excel when dealing with complex assemblies, testing multiple design variations, collaborating with remote teams across Indian cities, and preparing for manufacturing discussions.
4. Protecting Your Intellectual Property in India
Intellectual property protection is not optional—it's essential. India's IP framework has evolved significantly, but you must understand how to navigate it effectively.
Understanding India's IP Landscape
India is a signatory to major international IP treaties including the Paris Convention, Patent Cooperation Treaty (PCT), and TRIPS Agreement. This means your Indian patent provides a foundation for international protection.
The Patents Act, 1970 (as amended) governs patent protection in India. Key points include: patent term of 20 years from filing date, requirement for novelty, inventive step, and industrial applicability, and lower fees for startups and small entities under the government's SIPP scheme.
Step-by-Step Patent Filing Process
1. Provisional Patent Application: File a provisional application (Form 2) with basic specifications. This establishes your filing date and gives you 12 months to develop your prototype and complete specification. Cost for startups: ₹1,600.
2. Develop Complete Specifications: During the 12-month provisional period, create detailed technical drawings,
prototype documentation, and comprehensive claims. This is when your prototype work becomes crucial.
3. Complete Patent Application: File Form 2 with complete specifications within 12 months. Cost for startups: ₹4,000. Under SIPP, the government covers facilitator fees.
4. Examination and Grant: Request examination (Form 18) within 48 months. The examination process typically takes 2-3 years in India. Respond to objections if raised.
Non-Disclosure Agreements (NDAs)
Before sharing your prototype with manufacturers, designers, or investors, always use NDAs. While NDAs are enforceable in India under the Indian Contract Act, ensure they include specific clauses for Indian jurisdiction, clearly defined confidential information, duration of confidentiality (typically 2-5 years), and consequences of breach.
Many Indian service providers will readily sign NDAs. If they refuse, consider it a red flag and look for alternative partners.
5. Top Prototyping Facilities and Services in India
India's prototyping ecosystem has matured significantly, offering world-class facilities and services across major cities. Here's your comprehensive guide to the best resources.

Government-Backed Facilities
T-Works, Hyderabad: India's largest prototyping center, spread across 78,000 square feet with over 200 industry-grade tools worth ₹11.5 crore. Facilities include metal shop, electronics lab, wood shop, 3D printing, PCB fabrication, laser cutting, and testing labs. Membership: ₹10,000-50,000 annually depending on access level.
Located in a 4.79-acre campus, open to startups, MSMEs, students, and individual innovators.
Atal Tinkering Labs: Government initiative with 10,000+ labs across schools and colleges providing basic prototyping tools including 3D printers, robotics kits, and electronics. Free or nominal fees for students and early-stage startups.
IIT and NIT Fab Labs: Leading engineering institutions like IIT Bombay, IIT Delhi, IIT Madras, and NIT Trichy have fabrication laboratories. Access is often available through incubation programs or partnerships. Costs: ₹5,000-25,000 per month for incubated startups.
Private Service Providers
IndiaCADworks: Specializes in rapid prototyping with CNC machining, stereolithography (SLA), and selective laser sintering (SLS). Services include mechanical design, 3D printing, vacuum casting, and rapid tooling.
Locations: Multiple cities with pan-India presence. Typical turnaround: 7-14 days for complex prototypes.
Ticket Design, Pune: Award-winning product design and innovation firm offering end-to-end services from concept to production. Specialties include industrial design, user experience design, and proof-of-concept prototyping. Price range: ₹50,000-5,00,000 depending on project scope.
Efiltek, Coimbatore: Focuses on casting prototypes and short-volume manufacturing. Expertise in ferrous and non-ferrous alloys, automotive and aerospace components. Rapid prototyping with CNC pattern making. Capacity: Up to 250 units per batch.
Syrma SGS, Chennai: Electronics manufacturing and prototyping services with quick turnaround times. Located in SEZ with import/export advantages. Services include PCB design, assembly, testing, and full product development.
Manufyn: On-demand manufacturing platform connecting you with verified Indian manufacturers. Services include prototyping, batch production, quality checks, and logistics. Acts as International Purchasing Office for global clients.
City-Specific Resources
Bangalore: Known as India's Silicon Valley, home to numerous 3D printing services, electronics prototyping labs, and design consultancies. Notable areas: Whitefield, Koramangala, Electronic City.
Mumbai: Strong in product design, with access to Dadar electronics market for component sourcing. Industrial areas like Andheri and Vikhroli house manufacturing units.
Pune: Design capital with firms like Ticket Design, strong automotive ecosystem, and proximity to Mumbai port for imports.
Delhi NCR: Largest electronics market in Nehru Place and Lajpat Rai Market, numerous 3D printing services in Noida and Gurgaon, strong startup ecosystem.
Chennai: Manufacturing hub with expertise in automotive, electronics, and mechanical products. SEZ advantages for exports.
6. Cost Breakdown: Budgeting for Your Prototype
Understanding the cost structure helps you budget effectively and avoid surprises. Here's a comprehensive breakdown of prototyping costs in India as of 2026.
Initial Phase Costs (₹10,000 - ₹ 50,000)
Market Research: ₹5,000-15,000 for surveys, focus groups, and competitive analysis. Patent Filing: ₹10,000-30,000 (provisional + complete application; subsidized for startups under SIPP). Concept Development: ₹10,000-40,000 for initial sketches, CAD models, and specifications.
Low-Fidelity Prototype Costs (₹2,000 - ₹ 15,000)
Materials: ₹500-3,000 for cardboard, foam, basic electronics. Labor: ₹1,000-8,000 if hiring a designer or maker. Tools and equipment rental: ₹500-4,000 if using makerspaces.
High-Fidelity Prototype Costs (₹15,000 - ₹ 3,00,000)
3D Printing: Simple parts: ₹2,000-10,000, Complex assemblies: ₹15,000-50,000, Material costs: ₹1,500-8,000 per kg (PLA/ABS), ₹8,000-25,000 per kg (engineering plastics).
CNC Machining: Simple parts: ₹5,000-25,000, Complex parts: ₹25,000-1,00,000, Material costs additional (aluminum: ₹500-800/kg, steel: ₹150-300/kg).
Electronics: PCB design and fabrication: ₹5,000-30,000, Component sourcing: ₹3,000-50,000, Assembly and testing: ₹5,000-40,000.
Injection Molding Tooling: Simple molds: ₹50,000-1,50,000, Complex molds: ₹1,50,000-5,00,000.
Professional Services ( 25,000 - 5,00,000)
Industrial Design: ₹25,000-2,00,000 depending on complexity. Mechanical Engineering: ₹30,000-1,50,000 for detailed design and DFM analysis. Electronics Design: ₹40,000-2,50,000 for complete circuit design, PCB layout, and firmware. Full-Service Product Development: ₹1,00,000-10,00,000+ for companies like Ticket Design or Obii Kriationz.
Testing and Iteration (₹10,000 - ₹ 1,00,000)
User testing with 10-20 participants: ₹10,000-30,000. Performance testing (stress, durability, environmental): ₹15,000-60,000. Certification testing if required (ISI, BIS): ₹25,000-1,00,000.
Typical Total Budgets by Product Category
Simple consumer products (phone accessories, simple gadgets): ₹25,000-1,00,000. IoT devices and electronics products: ₹75,000-3,00,000. Mechanical products (tools, appliances): ₹50,000-2,50,000. Complex mechatronic products: ₹1,50,000-6,00,000. Medical devices: ₹2,00,000-10,00,000+.
Cost-Saving Strategies: Utilize government facilities like T-Works for 60-70% cost reduction. Join startup incubators for subsidized access to resources. Start with virtual prototyping before physical prototypes. Source materials directly from manufacturers via IndiaMART. Consider design schools for cost-effective design help (₹10,000-30,000).
7. Step-by-Step Guide to Creating Your Prototype
Let's walk through the practical steps of creating a product prototype in India, with real-world timelines and actionable advice.
Week 1-2: Foundation and Planning
Define your product requirements with clear specifications of what problem you're solving, who your target users are in the Indian market, key features and functionality, and budget and timeline constraints.
Conduct preliminary research by studying competing products on Amazon India, Flipkart, and IndiaMART. Read user reviews to understand pain points. Check if similar patents exist using Google Patents or IPIndia search.
Assemble your team: If technical, consider partnering with engineering students from local colleges. If design-intensive, engage a freelance industrial designer through platforms like Upwork or Freelancer India. For complex projects, consider design consultancies.
Week 3-4: Concept Development and IP Protection
Create initial sketches and concepts with multiple design alternatives exploring different approaches. Get feedback from 5-10 potential users. Document everything with dates for patent purposes.
File provisional patent if invention is patentable. Work with a patent attorney or use Startup India facilitators. Cost: ₹1,600 for startups, ₹8,000 for regular entities. This gives you 12 months to develop before filing complete specification.
Sign NDAs with anyone you'll share details with including designers, manufacturers, and advisors. Use standard templates available from legal websites or Startup India resources.
Week 5-6: Low-Fidelity Prototyping
Build basic mockups using easily available materials from local stationery or hardware stores. For electronics, use breadboards and development boards (Arduino, Raspberry Pi) available on Robu.in or Amazon India. For physical products, use cardboard, foam core, or clay.
Test with users showing mockups to 10-15 potential customers. Observe how they interact with the prototype. Ask open-ended questions about usability and features. Document all feedback meticulously.
Iterate quickly making 3-5 iterations based on feedback. Each iteration should take 1-2 days maximum. Focus on functionality over aesthetics at this stage.
Week 7-10: High-Fidelity Prototyping
Create CAD models using free tools like Fusion 360 (free for startups) or open-source options like FreeCAD. For product design, consider hiring a CAD specialist for ₹15,000-40,000. Indian freelancers are available on platforms like Truelancer and Freelancer India.
Select prototyping method: For simple plastic parts, use FDM 3D printing (₹2,000-10,000). For detailed parts, use SLA printing (₹5,000-25,000). For metal parts, use CNC machining (₹10,000-50,000). For electronics, get PCBs fabricated from services like PCBPower or Lion Circuits (₹500-5,000 for 5-10 pieces).
Choose your service provider with options including T-Works for subsidized rates if you qualify, local 3D printing services in your city (search '3D printing service [city name]'), or national providers like IndiaCADworks or Syrma SGS.
Manufacturing and assembly: Source components from Lamington Road (Mumbai), Nehru Place (Delhi), SP Road (Bangalore), or Ritchie Street (Chennai). Use IndiaMART for bulk component sourcing. Assemble the prototype yourself or hire a technical freelancer.
Week 11-12: Testing and Refinement
Conduct comprehensive testing with functional testing to ensure all features work as intended, user testing with 20-30 people representing your target market, durability testing for physical products, and performance testing under various conditions.
Analyze and iterate by documenting all issues categorized by severity. Prioritize fixes based on impact and feasibility. Create revised prototypes addressing critical issues. This may require 2-4 iterations.
Prepare for manufacturing by creating final specifications and bill of materials (BOM). Getting DFM analysis from potential manufacturers. Obtaining quotes from at least 3 manufacturers. Planning for pilot production run (100-500 units).
Pro Tips for Success in India
Build relationships with local suppliers for better prices and priority service. Attend maker fests and startup events to connect with ecosystem players. Join online communities like Makers Asylum or IIM-A's CIIE community. Consider starting in Tier-2 cities like Pune, Jaipur, or Kochi for lower costs. Leverage student talent from engineering colleges for cost-effective help.
8. Common Challenges and How to Overcome Them
Every entrepreneur faces obstacles during prototyping. Here are the most common challenges in India and proven solutions.
Challenge 1: Limited Budget
Solution: Apply for government grants through Startup India, Atal Innovation Mission, or state-level startup schemes. Many states offer ₹2-10 lakhs in prototype development grants. Use government facilities like T-Works or Atal Tinkering Labs for 60-80% cost savings. Start with virtual prototyping before physical models. Partner with engineering colleges—students often need real projects for coursework. Consider crowdfunding platforms like Kickstarter India or Ketto to fund your prototype while validating market demand.
Challenge 2: Finding Reliable Service Providers
Solution: Check reviews and portfolios on platforms like IndiaMART, Justdial, and Google. Start with small paid test projects before committing to large contracts. Join startup forums and groups to get recommendations from fellow entrepreneurs. Visit facilities in person if possible to assess capabilities. Insist on NDAs and clear contracts with deliverable timelines. Build relationships with 2-3 backup providers to avoid dependency.
Challenge 3: Quality Control Issues
Solution: Create detailed specifications with tolerance levels clearly mentioned. Provide reference samples or CAD files with dimensions. Conduct in-person inspections during critical stages. Use quality assurance clauses in contracts with penalties for defects. Consider hiring a quality consultant for ₹5,000-15,000 for critical reviews. Build prototypes in batches—test first batch before proceeding with full quantity.
Challenge 4: Intellectual Property Theft
Solution: File provisional patents before sharing designs (cost: ₹1,600 for startups). Use comprehensive NDAs with all partners and vendors. Share only necessary information—never your entire design to one vendor. Consider splitting manufacturing across multiple vendors so no one has complete design. Work with established, reputable service providers with track records. Document all interactions and maintain records. Register trademarks and design patents alongside product patents.
Challenge 5: Lengthy Timelines
Solution: Use rapid prototyping techniques like 3D printing for faster iterations. Parallel process where possible, while waiting for parts, work on other aspects. Build buffer time into your project plan (add 30-50% to estimated timelines). Choose service providers with proven quick turnaround capabilities. Consider paying premium for expedited services if timeline is critical. Have backup plans, if one vendor delays, switch to alternative.
Challenge 6: Lack of Technical Expertise
Solution: Hire technical co-founders or consultants through platforms like AngelList India or LetsVenture. Engage engineering students as interns—many top colleges have entrepreneurship cells. Join incubators that provide technical mentorship like T-Hub, CIIE, or NSRCEL. Take online courses on platforms like NPTEL (free IIT courses) or Coursera. Attend workshops and maker fests to learn hands-on skills. Partner with technical service providers who can guide you through the process.
9. From Prototype to Production
Your prototype is ready—now what? Transitioning from prototype to mass production is a critical phase that requires careful planning.
Finalizing Your Design for Manufacturing
Design for Manufacturability (DFM) analysis helps optimize your design for mass production. Indian manufacturers appreciate when you've done DFM work, as it reduces their risk and quotation time. Key considerations include: minimizing part count to reduce assembly time and errors, standardizing components to leverage economies of scale, designing for automated assembly where possible, considering material availability in Indian markets, and planning for quality control checkpoints.
Many prototyping service providers like IndiaCADworks and Ticket Design offer DFM services for ₹15,000-60,000. This investment can save lakhs in production costs.
Selecting Manufacturing Partners
India has strong manufacturing clusters by industry: Electronics: Tamil Nadu (Chennai, Coimbatore), Karnataka (Bangalore), Maharashtra (Pune). Plastics: Gujarat (Ahmedabad, Vapi), Tamil Nadu, Maharashtra. Textiles and Apparel: Tamil Nadu, Gujarat, NCR. Automotive components: Tamil Nadu, Maharashtra, Haryana. Metal fabrication: Gujarat, Maharashtra, Punjab.
Finding manufacturers: Use platforms like Manufyn, IndiaMART, or ThomasNet India. Attend trade shows like IMTEX, Plastivision, or Electronica India. Visit industrial clusters and meet manufacturers directly. Get referrals from your prototyping service provider. Consider using sourcing agents for 5-10% commission.
Evaluation criteria: Manufacturing capacity—can they handle your volumes? Quality certifications (ISO 9001, ISO 14001, etc.). Financial stability and track record. Communication responsiveness. Willingness to start with pilot run. NDA and IP protection policies. Payment terms and credit period. Location and logistics costs.
Pilot Production Run
Never jump directly to mass production. A pilot run of 100-500 units helps you: validate manufacturing processes at scale, identify quality issues before large-scale production, test logistics and packaging, calculate accurate production costs, and build inventory for initial marketing and sales.
Pilot runs typically cost 30-50% more per unit than mass production, but they're essential for risk mitigation. Budget ₹50,000-3,00,000 for pilot runs depending on product complexity.
Quality Control and Compliance
Indian regulations require various certifications depending on product category: Electronics: BIS (Bureau of Indian Standards) certification mandatory for listed products. Electrical appliances: ISI marking required. Food products: FSSAI license. Medical devices: CDSCO approval. Toys: BIS certification as per IS 9873 and IS 15644.
Plan for certification costs (₹25,000-2,00,000) and timelines (2-6 months) in your production roadmap. Many manufacturers can help navigate the certification process.
Scaling Production
Start with smaller batches (500-1,000 units) and scale gradually. This approach: reduces inventory risk, allows for iterative improvements based on customer feedback, helps manage cash flow better, and gives you negotiating power with manufacturers as volumes increase.
Indian manufacturers are generally flexible with growing businesses. Many will reduce per-unit costs as your order quantities increase. Expect 10-20% cost reduction as you move from 1,000 to 10,000 units.
9. From Prototype to Production
Learning from successful Indian entrepreneurs who've navigated the prototyping journey provides valuable insights and inspiration.
Case Study 1: IoT Startup in Bangalore
A Bangalore-based startup developed a smart home automation device. Their journey: Started with paper mockups and breadboard circuits (Week 1-2, ₹3,000). Created first PCB prototype using local service in Bangalore (Week 3-4, ₹12,000). Tested with 25 beta users and iterated design three times (Week 5-8, ₹35,000). Filed provisional patent under SIPP scheme (₹1,600). Developed final prototype with enclosure using 3D printing (Week 9-10, ₹28,000).
Total prototype cost: ₹79,600. Secured ₹15 lakhs seed funding based on prototype. Now manufacturing 500 units/month with Tamil Nadu manufacturer.
Key Takeaway: Early user testing and rapid iteration were crucial. They avoided expensive mistakes by testing cheaply first.
Case Study 2: Medical Device from IIT Incubator
Graduates from IIT Madras developed a portable medical diagnostic device. Their approach: Used IIT Madras incubator facilities for initial prototyping (6 months, subsidized access). Collaborated with Christian Medical College for clinical validation. Applied for government grants, received ₹10 lakhs from BIRAC. Built prototypes using CNC machining and electronics assembly (₹1,80,000). Obtained necessary medical device certifications (₹2,50,000, 8 months). Pilot production of 50 units (₹4,50,000). Successfully raising Series A funding of ₹2.5 crores.
Key Takeaway: Leveraging institutional resources and government support dramatically reduced costs and provided credibility.
Case Study 3: Consumer Product Using T-Works
An entrepreneur in Hyderabad created an innovative kitchen gadget. Timeline: Concept development with industrial designer (₹25,000, 2 weeks). Low-fi prototypes made from household materials (₹2,000, 1 week). Used T-Works facility for 3D printing and CNC machining (₹8,000 membership + ₹15,000 services). User tested with 50 homemakers in Hyderabad. Refined design based on feedback (3 iterations). Total prototype investment: ₹55,000.
Successfully crowdfunded ₹8 lakhs on Kickstarter India. Manufacturing with Gujarat-based plastic injection molding company.
Key Takeaway: Government facilities like T-Works provided professional capabilities at a fraction of private sector costs.
Lessons from Failures
Not every story has a happy ending, and learning from failures is equally important. Common mistakes to avoid:
Skipping IP protection, one startup lost their entire concept to a manufacturer who replicated it. Inadequate user testing, building too many features nobody wanted. Choosing cheapest vendor without quality checks, resulted in unusable prototypes. Over-engineering the first prototype, wasted ₹2 lakhs on features that could be added later.
Not planning for certifications, delayed market entry by 8 months. Ignoring DFM analysis—production costs were 3x the estimated amount.
Conclusion: Your Prototype Journey Starts Now
Creating a product prototype in India has never been more accessible or affordable. With world-class facilities, government support, and a thriving ecosystem of service providers, your path from idea to prototype is clearer than ever.
Remember these key principles:
- Start small and iterate quickly—fail fast, learn faster
- Protect your intellectual property from day one
- Leverage India's cost advantages without compromising quality
- Test extensively with real users before scaling
- Build relationships with your service providers and manufacturers
- Use government resources and schemes aggressively
The prototype is not the end goal—it's the beginning of your product journey. Each iteration brings you closer to a market-ready product that solves real problems for real people.
India's ecosystem is ready to support your innovation. Whether you're in a tier-1 metro or a tier-2 city, resources are within reach. The question is not whether you can create a prototype in India—the question is when you'll start.
Take the first step today. Sketch your idea, validate your concept, file that provisional patent, and begin building. Your prototype journey starts now.
References and Useful Resources
Government Resources
- Startup India: https://www.startupindia.gov.in
- IPIndia (Patent Office): https://ipindia.gov.in
- T-Works, Hyderabad: https://t-works.telangana.gov.in
- Atal Innovation Mission: https://aim.gov.in
Prototyping Service Providers
- Cracent Private Limited : https://cracent.com
- IndiaCADworks: https://www.indiacadworks.com
- Ticket Design: https://www.ticketdesign.com
- Manufyn: https://manufyn.com
Educational Resources
- NPTEL (Free Engineering Courses): https://nptel.ac.in
- Fusion 360 (Free for Startups): https://www.autodesk.com/products/fusion-360
- Product Management Courses - Emeritus: https://emeritus.org/in
Industry Publications and Guides
- Make in India: https://www.makeinindia.com
- NASSCOM: https://nasscom.in
- India Brand Equity Foundation (IBEF): https://www.ibef.org
🚀 Building a Hardware Product?
Cracent helps startups transform ideas into manufacturable, scalable products through structured R&D, DFM-led design, prototyping, and manufacturing support.
📩 Get in touch with Cracent:
- Website: cracent.com
- Email: contact@cracent.com
- LinkedIn: Cracent
Cracent provides engineering, design, and manufacturing enablement services. Final manufacturing outcomes depend on supplier capabilities and project requirements.
Keywords
product prototype India, how to create prototype India, prototyping services India, product development India, 3D printing India, prototype cost India, T-Works Hyderabad, Indian manufacturing, startup India prototype, patent filing India, IP protection India, rapid prototyping India, CNC machining India, design consultancy India, maker spaces India, product design India, prototype funding India, SIPP scheme, low-cost prototyping, Indian innovation ecosystem